Kaufratgeber Ersatz der Raumheizung
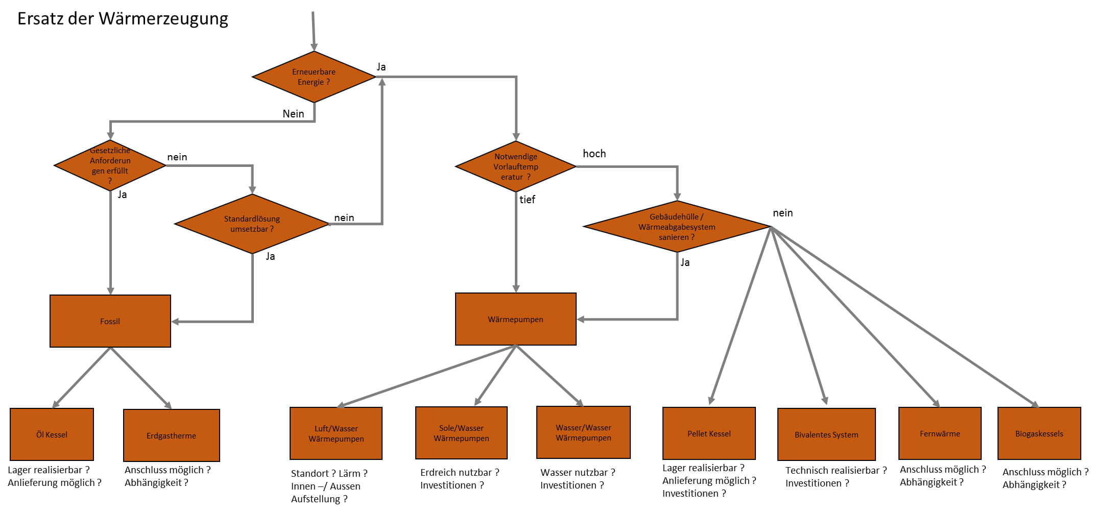
Um die Behaglichkeit sicherzustellen, stehen verschiedenste Technologien und Systeme zu Verfügung. Es eignet sich aber nicht jedes System für jede Liegenschaft und einige sind technisch auch nicht umsetzbar. Das folgende Diagramm kann Ihnen helfen, anhand einiger Fragen eines oder mehrere für Sie geeignete Systeme zu eruieren.

Quelle: Fachstelle Energie, Migrol AG
Stellen Sie sich als erstes die Frage: Will ich in Zukunft die Raumwärme mit erneuerbarer Energie bereitstellen? Falls ja, müssen Sie sich Gedanken machen, welche Energiequellen erneuerbar sind.
Als erneuerbare Energiequelle gelten: Biomasse, Geothermie, Aussenluft, Solarenergie, Wasserkraft, Windenergie
Im Gegensatz dazu gelten folgende Energien als nicht erneuerbar: Kohle, Torf, Erdöl, Ölsand, Ölschiefer, Erdgas, Gashydrat, Uran
Die Energie in den aufgeführten Quellen wird umgewandelt und steht dem Schweizer Hausbesitzer in Form von Endenergie zu Verfügung:
- Elektrizität aus Wasserkraft, Windkraft, Solarenergie, Kohle, Erdgas, Uran
- Heizöl aus Erdöl
- Pellet aus Biomasse
- Heizgas aus Erdgas
- Biogas aus Biomasse
Aus der Aufstellung wird klar, dass es gar nicht so einfach zu bestimmen ist, wie erneuerbar ein Energieträger ist. Im Speziellen bei der elektrischen Energie ist es entscheidend, welche Technologien zur Bereitstellung eingesetzt werden. Deshalb gilt: Fragen Sie bei Ihrem Stromlieferanten nach.
Bei Heizöl aus Erdöl und Heizgas aus Erdgas ist der Fall klar: Sie sind nicht erneuerbar. Bei Biogas wird es wieder schwieriger. Wie hoch ist hier der Biogasanteil? In Zukunft wird wohl auch Bioheizöl mit einem erneuerbaren Anteil zu kaufen sein. Pellets aus Biomasse sind nur erneuerbar, wenn sie aus nachhaltig bewirtschafteten Wäldern produziert werden. Dies ist bei Schweizer Lieferanten sichergestellt. Zusätzlich besteht die Möglichkeit, mit Hilfe von Wärmepumpen die erneuerbaren Energiequellen Aussenluft, Geothermie oder Wasser zu nutzen. Dabei muss darauf geachtet werden, die Geothermie nicht zu überstrapazieren, da sich die Temperatur des Erdreiches sonst nicht regenerieren kann.
Erneuerbare Energien
Haben Sie sich für erneuerbare Energieträger entschieden, muss geprüft werden, wie hoch die notwendige Vorlauftemperatur ist. Mit der Vorlauftemperatur wird die Wärme des Wassers bezeichnet, wenn es die Wärmeerzeugung verlässt bzw. bei der Heizfläche eintritt. Ist diese Temperatur tief, was bei gut gedämmten Gebäuden mit Bodenheizung der Fall ist, drängt sich der Einsatz einer Wärmepumpe auf. Die effizientesten Systeme verwenden neben der elektrischen Energie Wärme aus dem Erdreich oder dem Grundwasser. Diese Nutzung ist aber standortabhängig. Oft ist die Verwendung der Aussenluft einfacher. Dabei können Wärmepumpen Innen – oder Aussenaufgestellt realisiert werden. Ist die Vorlauftemperatur hoch (> 55 °C bei -8 °C Aussentemperatur) und werden Wärmepumpen eingesetzt, soll die Vorlauftemperatur durch Massnahmen an der Gebäudehülle und dem Wärmeabgabesystem gesenkt werden. Ist es nicht möglich die Vorlauftemperatur zu verringern, stehen verschieden Technologien zu Verfügung, welche auf dem Verbrennungsprozess von Biomasse (Pellet, Holz, Reststoff aus Landwirtschaft und Küche) basieren.
Wird eine bestehende Ölheizung ausser Betrieb genommen, besteht oft die Möglichkeit, anstelle des Tankraumes ein Pelletlager einzurichten. An der Position des Ölkessels kann ein Pelletkessel eingebaut werden. Die Behaglichkeit ist ohne Einschränkung sichergestellt. Der Pelletkessel wird vollautomatisch mit Pellets versorgt, die Asche muss 2-3 Mal in der Heizsaison entsorgt werden.
In vielen dichtbesiedelten Bereichen werden Fernwärmenetze geplant und gebaut. Sofern ein Anschluss möglich ist, sind ausreichende Vorlauftemperatur und somit die Behaglichkeit sichergestellt. Diese Lösung hat den Vorteil, dass der Betrieb der Wärmeproduktion nicht mehr in den Händen des Hausbesitzers liegt. Oft verpflichtet man sich jedoch langfristig und der Wärmelieferungsvertrag muss sorgfältig geprüft werden. Seit vielen Jahren werden Gasnetze betrieben und zum Teil ausgebaut. Mit dem Anschluss und dem Betrieb einer Gasheizung kann der Anteil an Biogas bis zu 100% bestellt werden. Fragen Sie Ihren Lieferanten.
Ergänzende Heizsysteme
Eine weitere Möglichkeit besteht darin, zwei Heizsysteme, welche sich ergänzen zu verwenden. So besteht zum Beispiel die Möglichkeit, Luft-Wasser-Wärmepumpen bis zu einer bestimmten Aussentemperatur energieeffizient zu betreiben und das System bei sehr kalten Temperaturen mit einem Gaskessel zu unterstützen. Diese Systeme sind technisch etwas komplizierter und müssen sorgfältig betrieben werden, um die Energieeffizienz optimal zu nutzen. Ist Ihnen der Einsatz von erneuerbaren Energie nicht so wichtig, müssen Sie prüfen, ob Sie mit dem Ersatz Ihrer Heizung die gesetzlichen Anforderungen erfüllen. Die Kantone sind zurzeit daran, die gesetzlichen Rahmenbedingungen zum Heizungsersatz zu verschärfen oder habe das bereits getan. Dazu stehen oft 11 Standardlösungen zur Verfügung. Ist es nicht möglich, eine Standardlösung umzusetzen, welche den Betrieb eines fossilen Heizsystems erlaubt, so müssen Sie eine Lösung mit erneuerbaren Energie wählen.
Die fossilen Lösungen, basierend auf Erdgas oder Erdöl, können die Anforderungen an die Vorlauftemperaturen erfüllen. Bei der Gasheizung empfiehlt es sich beim Gaswerk nachzufragen, wie lange die Gasversorgung im betreffenden Gebiet gewährleistet ist. Beim Ersatz eines Ölkessels kann es von Vorteil sein, ein modulierendes System einzusetzen. Dies macht in erster Linie Sinn, wenn durch Massnahmen an der Gebäudehülle der Heizleistungsbedarf in Zukunft abnimmt.
Neben den beschriebenen Systemen gibt es weitere Technologien (Stückholz, Holzschnitzel, Blockheizkraftwerken, Brennstoffzellen, Solaranlage zur Raumheizung), welche hier nicht beschrieben sind, in Einzelfällen jedoch interessante Lösungen sein können. Im Weiteren ist die Bereitstellung von Warmwasser und die Eigenenergieproduktion ausgeklammert.
Die Migrol unterstützt Sie bei Bedarf auch mit einer unabhängigen Energieberatung.
Falls Sie Fragen oder Interesse an einer Heizungssanierung haben, können Sie uns gerne kontaktieren:
Energie- und Wärmelösungen
Migrol AG
Soodstrasse 52
8134 Adliswil
energie@migrol.ch
Kontakt Hotline 0800 222 555 (Gratisnummer)
Kommentare
Es gibt noch keine Kommentare.